This alert answers the most common questions employers ask about Entertainment and Gifts in FBT in 2026. It explains the less than $300 (GST inclusive) minor benefits threshold, the otherwise deductible rule, and highlights what typically catches employers out.
A decision tree and FAQ schema are included to help finance teams, HR, EAs, and office managers quickly determine the FBT impact of spend for Christmas parties, client dinners, and staff gifts.
Q&A: Is It FBT Exempt in 2026?
Q1: Is our staff Christmas party FBT exempt?
Firstly, it is critical to note that the answer to this question will depend on what meal entertainment method the employer will be electing to use as a business to value its meal entertainment benefits – the Actual method or the 50/50 method?
Actual Method:
Under the actual method, the method requiring the business to have the granular detail of the attendees at each meal entertainment event (i.e. attendees at every dinner) the considerations are as follows:
- For food consumed on business premises, on a working day, by employees only: Generally FBT exempt for food and drink.
- Offsites at restaurants or events. and including associates (e.g. spouses and family): Prima facie subject to FBT, however an annual assessment can be made for each employee to determine if can be treated as FBT exempt where the minor benefits exemption an apply.
This is available where:
> The cost per person for any individual meal event is less than $300 (GST inclusive).
> Similar benefits are provided on an infrequent and irregular basis.
> Totality, the overall quantum in number and value of similar benefits is not significant.
> It would be unreasonable to treat it as a fringe benefit. - Clients attending events: No FBT is required to be captured under the actual method for costs relating to clients food and drinks. Note the need to properly separately capture these costs as there are flow on impacts for GST and Corporate Tax deductibility.
- $300 (GST inclusive) or more per person for any meal event: FBT applies to employees and associates for the full amount.
50/50 Method:
Under the 50/50 method, the outcome can be very different. Under this method, all meal entertainment spend is placed into a “bucket”, including all employee costs and all client related costs, and then FBT is applied to only 50% of the total amount.
Under this method, there is no minor benefit exemption available for meals that are less than $300 (GST inclusive) in value. No is also no carve out for meals on premises.
Q2: Are client dinners FBT exempt?
Firstly, it is critical to note that the answer to this question will depend on what meal entertainment method the employer will be electing to use as a business to value its meal entertainment benefits – the Actual method or the 50/50 method?
Actual Method:
- Clients only attending, without any employees: No FBT applies.
- Employees attending: FBT prima facie will apply, unless a relevant exemption can be applied:
> The minor benefits exemption can be utilised for the relevant employees attending (refer above for the criteria for assessment noting the FBT outcome can be different for employees attending the same event); or
> The otherwise deductible rule can apply in a scenario where an employee may be travelling overnight for business purposes (see below).
50/50 Method:
Under this method, all meal entertainment spend (including client dinners) is placed into a “bucket”, including all employee costs and all client related costs, and then FBT is applied to only 50% of the total amount.
Q3: Are staff gifts FBT exempt?
- Property gifts (e.g. hampers, gift cards, awards): FBT exempt if less than $300 (GST inclusive) per item and provided on an infrequent and irregular basis (see minor benefits exemption detail above for more detail if multiple similar benefits).
- Recreational entertainment gifts (e.g. tickets to sporting events, to ballet or opera shows, payment of personal holiday expenses): FBT applies if benefit value is $300 (GST inclusive) or more; where less than $300 (GST inclusive), minor benefits exemption may apply if infrequent and unreasonable to treat as a fringe benefit.
- Meal entertainment gifts: if staff gifts are provided by way of meals and meal entertainment, please refer above for the relevant treatment depending on the valuation method chosen.
Q4: How does the $300 minor benefits exemption apply to Entertainment and Gifts in FBT?
- As noted above, the minor benefits exemption can apply where:
> The value for any individual benefit is less than $300 (GST inclusive).
> Similar benefits are provided only on an infrequent and irregular basis.
> In totality across the FBT year, the overall quantum in number and value of similar benefits is not significant.
> Overall, it would be unreasonable to treat the benefit(s) as a taxable fringe benefit. - Applies separately to each different type of benefit (e.g. in the Christmas party context the ATO has accepted it can be utilised for both the meal component and a gift separately with each able to be considered exempt when less than $300 (GST inclusive) in value as long as other criteria are also met).
- Does not apply to salary-packaged benefits or those benefits provided frequently or regularly.
- Practically, needs to be considered per person across the FBT year for similar benefits.
Q5: What is the otherwise deductible rule for FBT?
- Essentially, the otherwise deductible rule allows an employer to reduce the taxable value of a fringe benefit provided to the extent that the employee would have been able to claim an income tax deduction personally if they had paid for the benefit themselves.
- For example, FBT may not apply in relation to work-related seminar meals, or meals whilst travelling overnight for business, or costs of certain training).
- We note this does not generally apply to most meal entertainment, except perhaps meals whilst travelling for work overnight or in specific scenarios where there are provisions that apply where food/drink is provided in a manner which is incidental to a work-related eligible seminar of at least four hours. These should be reviewed in detail to confirm an ability to utilise the concession.
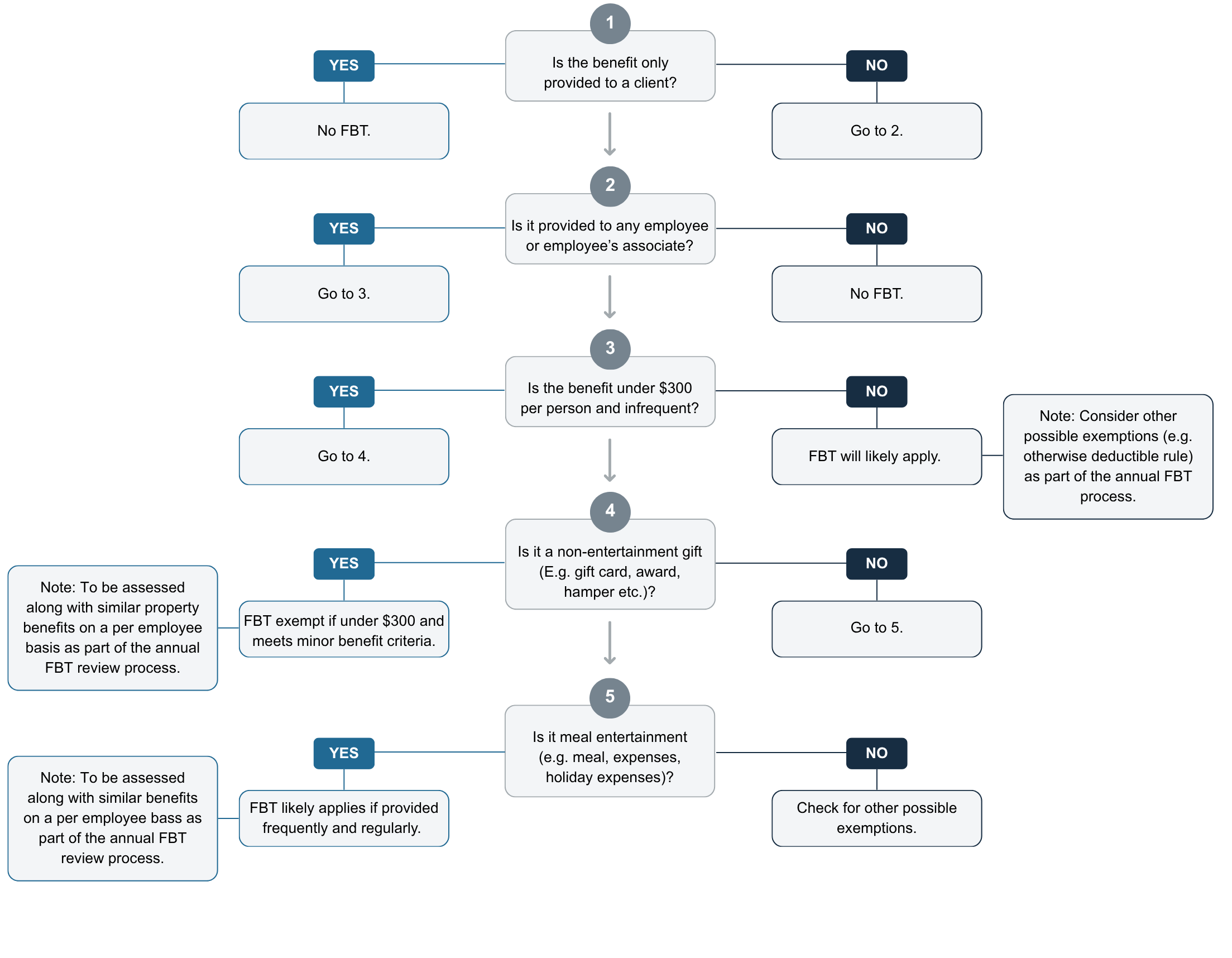
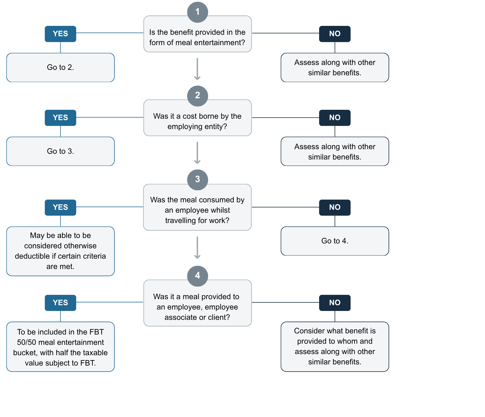
Decision Tree: Is Your Entertainment or Gift FBT Exempt?
These are provided as general guidance only and do not substitute formal reviews to be undertaken on a per expense and per employee basis as part of the annual FBT review process.
Actual Method:

50/50 Method:

FBT 2026 Hub
Stay up to date with all of our FBT insights, guides and practical resources in our FBT 2026 hub:
©Andersen Australia Pty Ltd. All Rights Reserved. Andersen is the Australian member firm of Andersen Global, an association of legally separate, independent member firms located throughout the world providing services under their own name or the brand “Andersen,” “Andersen Tax,” “Andersen Tax & Legal,” or “Andersen Legal.” Andersen Global does not provide any services and has no responsibility for any actions of the member firms, and the member firms have no responsibility for any actions of Andersen Global. No warranty or representation, express or implied, is made by Andersen, nor does Andersen accept any liability with respect to the information and data set forth herein. Distribution hereof does not constitute legal, tax, accounting, investment or other professional advice.


